지난 포스팅
2022.01.11 - [Exchange] - Exchange Server Study (2-1). Mail Flow - Connector - Inbound
지난 포스팅에 이어서 이번에는 Outbound 메일 흐름에 대해서 확인해 보겠습니다.
Inbound 메일 흐름에 대해서 이해 했다면, Outbound 흐름 이해는 어렵지 않을 것입니다.
OWA 에서 테스트 메일 발송
From: onprem-1@contoso.kr
To: limcmfz@contoso.kr

메일 헤더 확인

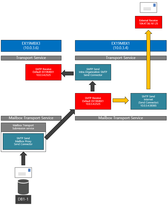
<메일 흐름1>

EX19MBX3 서버의 Mailbox - ProtocolLog - SmtpSend - Submission 로그 위치로 이동 - 발송시간 로그 확인

Mailbox Proxy Send Connector (10.0.3.6:55146)-> Default EX19MBX1 Connector (10.0.3.4:2525) 을 통해서 Mailbox Transport Service Submission -> Mailbox Transport -> Transport Service 흐름으로 진행됨을 확인할 수 있습니다.

EX19MBX1 서버의 Hub - ProtocolLog -SmtpReceive 로그 위치로 이동하여 발송시간 로그 확인

Default EX19MBX1 Connector의 로그에서 매칭되는 SMTP 로그를 확인할 수 있습니다.

<메일 흐름2>

EX19MBX1 서버의 Hub - ProtocolLog -SmtpSend 로그 위치로 이동하여 로그를 확인해 보면,

Inbound 흐름에서도 다루었던 Proxying inbound session with session id ~~~ 이 동일하게 기록되어 있었습니다.

매칭되는 기록 확인을 위해서 EX19MBX3의 Hub - ProtocolLog -SmtpReceive 에서 로그를 확인해 보면

EX19MBX1의 Tranport Service -> EX19MBX3의 Tranport Service로 전달하는 흐름을 확인할 수 있습니다. (이 흐름이 왜 발생되는지는 나중에 확인후 업데이트 하겠습니다.)

<메일흐름3>

다시 EX19MBX1 서버의 Hub - ProtocolLog -SmtpSend 로그를 확인해 보면,

아래의 기록을 통해서 Internet 이라는 EX19MBX Transport Service(Send Connector) -> External 흐름을 확인할 수 있습니다.

기술자료에서 Outbound 흐름만 보면 다음과 같습니다.
그리고 각각의 커넥터의 로그에서 1~3구간을 확인할 수 있었습니다.

Protocol Log 를 통해서 Inbound, Outbound의 메일흐름을 통해서 다음과 같은 사실을 알 수 있었습니다.
- 모든 송수신은 커넥터를 통해서 발생
- Send -> Receive -> Send 의 흐름으로 기록
- Send Connector 와 Receive Connector가 구분됨
'Exchange' 카테고리의 다른 글
| Exchange Server Study (2-4). Accepted Domain (2) | 2022.01.23 |
|---|---|
| Exchange Server Study (2-3). Mail Flow - Message Tracking (0) | 2022.01.18 |
| Exchange Server Study (2-1). Mail Flow - Connector - Inbound (0) | 2022.01.11 |
| Exchange Server Study (1). Mailbox (0) | 2022.01.09 |
| [EOS시리즈2](6) Exchange Server 2013 Uninstall & 2019 Install (0) | 2022.01.07 |