[Outbound Mail Flow Configuration]
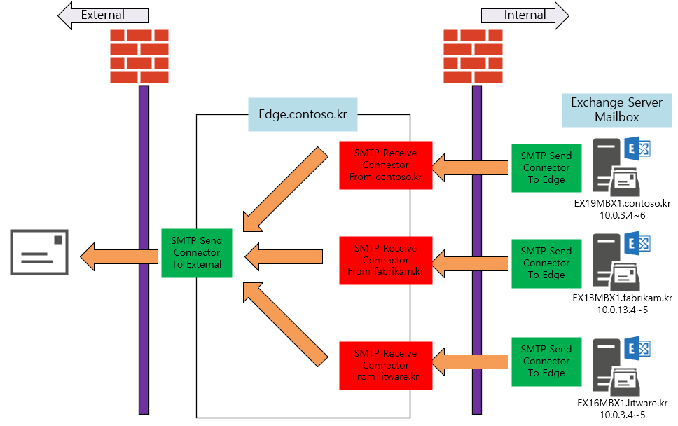
아래와 같이 각각의 다른 조직에서 발송한 메일이 Edge에서 릴레이 처리하는 흐름을 구성해 보도록 하겠습니다.

[Step 1] Mailbox Server에서 Send Connector 생성
우선 Mailbox -> Edge 로 보낼 수 있는 커넥터를 생성합니다.

ECP -> mail flow -> send Connect -> 새로 만들기 (+)

Custom 유형으로 지정

Route mail through smart hostsg -> Edge IP 지정 -> Next

None -> Next

아래와 같이 추가합니다.

발송 서버를 지정합니다.

기존 커넥터는 Disable 합니다.

[Step 2] Edge Server에서 Receive Connector 생성
Exchange Server에서 Send Connector를 통해서 전달할 메일을 Receive Connector를 생성하여 흐름을 이어갑니다.

Edge Server의 Exchange Powershell에서 다음 명령어를 입력합니다.
New-ReceiveConnector -Name "From contoso.kr" -Bindings 0.0.0.0:25 -RemoteIPRanges 10.0.3.4-10.0.3.6

Accepted Domain이외의 목적지 도메인도 수신할 수 있도록 커넥터에 권한 부여 작업을 진행합니다.
Get-ReceiveConnector -Identity "EXEDGE\From contoso.kr"|Add-ADPermission -User "NT AUTHORITY\ANONYMOUS LOGON" -ExtendedRights "Ms-Exch-SMTP-Accept-Any-Recipient"

[Step 3] Edge Server에서 Send Connector 생성
Edge Server에서 외부 발송을 위한 Send Connector를 생성합니다.

다음 명령어로 생성합니다.
New-SendConnector -Name "To External" -Internet -AddressSpaces *

[Step 4] Send/Receive Connector 에 대한 Logging (Optional)
Get-ReceiveConnector|Set-ReceiveConnector -ProtocolLoggingLevel Verbose
Get-SendConnector|Set-SendConnector -ProtocolLoggingLevel Verbose

[Step 5] 테스트 메일 발송
실제 Contoso.kr에서 메일을 발송하면, 아래와 같이 수신되는 것으로 확인됩니다.

해더를 보면 아래와 같이 Contoso.kr -> Edge -> External 순으로 메일 발송이 이루어지는 것을 알 수 있습니다.

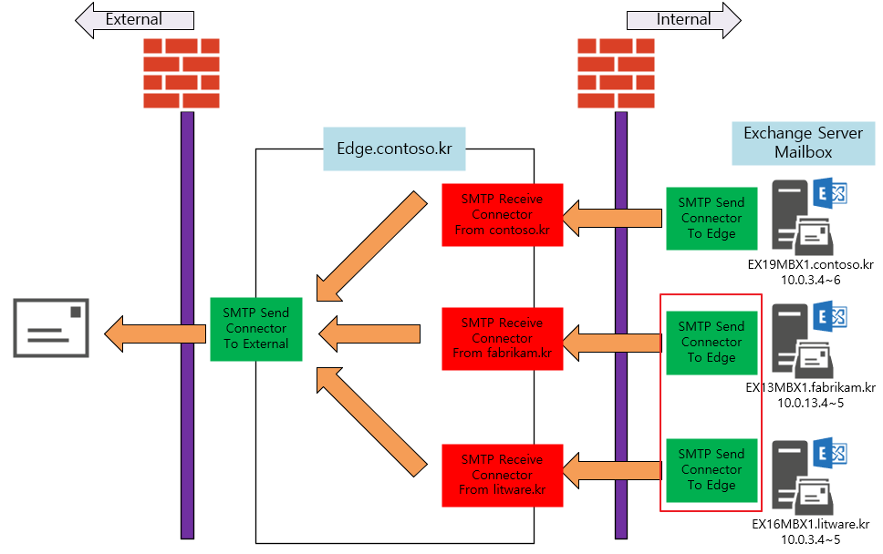
[Step 6] 나머지 Server에 대한 Relay 설정
최종적으로는 아래와 같은 흐름을 구성하는 것이 목적입니다.

Step2의 과정을 나머지 서버에서 반복하여 Send Connector 생성합니다.

아래의 명령어를 통해 수신 커넥터 설정을 진행하면 구성이 완료됩니다.
#fabrikam.kr 수신 커넥터 생성 및 설정
New-ReceiveConnector -Name "From fabrikam.kr" -Bindings 0.0.0.0:25 -RemoteIPRanges 10.0.13.4-10.0.13.5
Get-ReceiveConnector -Identity "EXEDGE\From fabrikam.kr"|Add-ADPermission -User "NT AUTHORITY\ANONYMOUS LOGON" -ExtendedRights "Ms-Exch-SMTP-Accept-Any-Recipient"
#litware.kr 수신 커넥터 생성 및 설정
New-ReceiveConnector -Name "From litware.kr" -Bindings 0.0.0.0:25 -RemoteIPRanges 10.0.16.4-10.0.16.5
Get-ReceiveConnector -Identity "From litware.kr"|Add-ADPermission -User "NT AUTHORITY\ANONYMOUS LOGON" -ExtendedRights "Ms-Exch-SMTP-Accept-Any-Recipient"

'Exchange' 카테고리의 다른 글
| Exchange hybrid. Cross-forest migration (2) On-Prem to EXO (0) | 2022.05.30 |
|---|---|
| Exchange Server 2019. Edge (4). Hybrid Mail Flow (0) | 2022.04.28 |
| Exchange Server 2019. Edge (2). Inbound (0) | 2022.04.27 |
| Exchange Server 2019. Edge (1). 설치 (0) | 2022.04.26 |
| Exchange Server. Cross-Forest Migration (1). On-Prem to On-Prem (0) | 2022.04.21 |